欢迎进入正规可以买球的网站
沼气提纯膜分离法的选择性基于什么特性沼气经脱硫后再脱出二氧化碳、脱水除尘后便制作成了生物天然气。本篇沼气提纯工艺指的是沼气脱出二氧化碳的方法,在沼气行业脱除二氧化碳工艺主要有变压吸附(PSA)工艺、膜分离工艺、加压水洗工艺、醇胺吸收工艺。
What are the characteristics of the selectivity of the membrane separation method for biogas purification? After desulfurization, biogas is dehydrated and dedusted to produce bio natural gas. The biogas purification process in this article refers to the method of removing carbon dioxide from biogas. In the biogas industry, the main processes for removing carbon dioxide include pressure swing adsorption (PSA), membrane separation, pressurized water washing, and alcohol amine absorption.
1、不同沼气净化工艺介绍
1. Introduction to different biogas purification processes
(1)变压吸附工艺?VPSA变压吸附分离技术是基于吸附剂的两种特性产生的:一是吸附剂对吸附质有选择性;二是吸附剂对吸附质的吸附量随吸附质的分压的变化而变化,也就是利用气体组分在吸附剂上的平衡吸附量、吸附速度、吸附力等特性的差异以及吸附量随压力的变化而变化的特性,在(相对)高的压力下进行吸附(吸附原料沼气中的CO2、残留的H2S、H2O、VOC以及少量的N2和O2等杂质组分),在(相对)低的压力下解吸(吸附剂得到再生并将杂质排出),通过周期性的压力变换实现吸附和解吸过程的交替进行,从而实现混合物分离的化工循环操作过程,同时吸附剂得到循环使用。吸附塔由多个组成,每个吸附塔在一次循环中均需经历吸附、均压降、抽真空、均压升等多个步骤。多个吸附塔在执行程序的安排上相互错开,构成一个闭路循环,以保证原料沼气连续输入和产品气连续输出。整个变压吸附过程由全自动过程控制管理系统来实现,整个操作过程均在常温环境下进行。?
(1) Pressure swing adsorption process? VPSA pressure swing adsorption separation technology is based on two characteristics of adsorbents: one is the selectivity of adsorbents towards adsorbates; The second is that the adsorption capacity of the adsorbent on the adsorbate changes with the partial pressure of the adsorbate, which utilizes the differences in the equilibrium adsorption capacity, adsorption rate, adsorption force and other characteristics of the gas component on the adsorbent, as well as the characteristic of the adsorption capacity changing with pressure. Adsorption is carried out at (relatively) high pressure (adsorbing CO2, residual H2S, H2O, VOC, and a small amount of N2 and O2 impurities in the raw material biogas), and desorption is carried out at (relatively) low pressure (the adsorbent is regenerated and impurities are discharged). Through periodic pressure changes, the adsorption and desorption processes alternate, thereby achieving the chemical cycle operation of mixture separation, and the adsorbent is recycled. The adsorption tower consists of multiple components, and each adsorption tower needs to go through multiple steps such as adsorption, pressure equalization, vacuum pumping, and pressure equalization in one cycle. Multiple adsorption towers are staggered in the arrangement of program execution, forming a closed-loop loop to ensure continuous input of raw biogas and continuous output of product gas. The entire pressure swing adsorption process is implemented by a fully automated process control management system, and the entire operation process is carried out at room temperature.?
(2)膜分离工艺?膜分离技术主要是利用沼气中气体与膜材料之间的物理或者化学反应来进行选择性吸收与分离的技术。其原理主要是使得气体能快速溶解于吸收液并通过分离膜或吸收膜快速传递,从而达到吸收气体在膜的一侧浓度降低,而在另一侧富集的目的。膜分离法依靠待分离混合气体与膜材料之间的化学、物理反应,使一种组分快速溶解并穿过膜材,通过膜材后混合气体分成渗透气和渗余气两部分,其推动力是膜两边的压差。膜的分离能力取决于膜材料对甲烷和二氧化碳的选择性和透过性差异。膜材料是膜分离技术的核心。膜材料的渗透系数增加会导致选择性的下降,反之亦然。因而优质的膜材料应具有较大的气体渗透系数和较高的甲烷/二氧化碳选择性,即有较高的分离性能,还要有良好的化学稳定性、物理稳定性、耐微生物侵蚀和耐氧化等性能。根据制备膜的材料的不同,分离膜主要分为三大类:无机膜、有机聚合物膜和混合基质膜。由于具有良好的强度和化学稳定性,对甲烷/二氧化碳有很高的分离性能,有机聚合物膜中的聚酰亚胺(PI)膜是目前在沼气分离膜中应用最为广泛的商品膜。?
(2) Membrane separation process? Membrane separation technology mainly utilizes the physical or chemical reactions between gases in biogas and membrane materials for selective absorption and separation. The principle is mainly to enable the gas to quickly dissolve in the absorption liquid and be rapidly transferred through the separation membrane or absorption membrane, thereby achieving the purpose of reducing the concentration of the absorbed gas on one side of the membrane and enriching it on the other side. The membrane separation method relies on the chemical and physical reactions between the mixed gas to be separated and the membrane material, allowing a component to quickly dissolve and pass through the membrane material. After passing through the membrane material, the mixed gas is divided into two parts: permeable gas and residual gas, driven by the pressure difference on both sides of the membrane. The separation ability of the membrane depends on the selectivity and permeability differences of the membrane material towards methane and carbon dioxide. Membrane materials are the core of membrane separation technology. An increase in the permeability coefficient of membrane materials will lead to a decrease in selectivity, and vice versa. Therefore, high-quality membrane materials should have a high gas permeability coefficient and high selectivity for methane/carbon dioxide, which means they should have high separation performance, as well as good chemical stability, physical stability, resistance to microbial erosion, and oxidation resistance. According to the different materials used for membrane preparation, separation membranes are mainly divided into three categories: inorganic membranes, organic polymer membranes, and mixed matrix membranes. Due to its excellent strength and chemical stability, it has high separation performance for methane/carbon dioxide. Polyimide (PI) membrane in organic polymer membranes is currently the most widely used commercial membrane in biogas separation.?
(3)加压水洗工艺?加压水洗工艺是利用根据亨利定律,气体组分分压与液相中气体组分浓度的关系:不同气体在相同分压下,气体组分的亨利系数越小,其溶解度就越大。在0-30℃条件下,甲烷在水中的亨利系数是二氧化碳的25-30倍,即二氧化碳在水中的溶解度远高于甲烷的溶解度。加压水洗工艺利用低温水作为吸收剂对沼气中的甲烷和二氧化碳进行分离。加压越高、温度越低约有利于气体吸收和分离。?
(3) Pressure washing process? The pressurized water washing process utilizes the relationship between the partial pressure of gas components and the concentration of gas components in the liquid phase according to Henry's law: under the same partial pressure, the smaller the Henry's coefficient of gas components, the greater their solubility. At 0-30 ℃, the Henry's coefficient of methane in water is 25-30 times that of carbon dioxide, indicating that the solubility of carbon dioxide in water is much higher than that of methane. The pressurized water washing process uses low-temperature water as an absorbent to separate methane and carbon dioxide from biogas. The higher the pressure and the lower the temperature, the more favorable it is for gas absorption and separation.?
加压水洗提纯沼气是在加压条件下,将CO2溶解于水中而减小其在沼气中的含量。工艺过程:将沼气加压后送入洗涤塔,吸收剂(水)从顶部进入,在洗涤塔内沼气自下而上与水流逆向接触,沼气中的大部分CO2和少量CH4被水溶解,富CH4气从洗涤塔的上端被引出,进一步干燥后得到生物天然气;从洗涤塔底部排出的水进入闪蒸塔将溶解在水中的CH4和大部分CO2从水中释放出来,这部分混合气体重新与原料气混合再次参与洗涤分离。从闪蒸塔排出的吸收剂进入解吸塔,利用空气或惰性气体进行吹脱再生,之后再作为吸收剂返回洗涤塔。
Pressure water washing purification of biogas is the process of dissolving CO2 in water under pressure conditions to reduce its content in biogas. Process: Pressurize the biogas and send it into the washing tower. The absorbent (water) enters from the top, and the biogas in the washing tower comes into contact with the water flow from bottom to top. Most of the CO2 and a small amount of CH4 in the biogas are dissolved by the water, and the CH4 rich gas is drawn out from the upper end of the washing tower and further dried to obtain bio natural gas; The water discharged from the bottom of the washing tower enters the flash evaporation tower to release CH4 and most of the CO2 dissolved in the water, and this mixed gas is re mixed with the feed gas to participate in washing and separation again. The absorbent discharged from the flash evaporation tower enters the desorption tower, and is blown and regenerated using air or inert gas before being returned to the washing tower as an absorbent.
(4)醇胺吸收法?化学吸收法,指的是采用液相溶液,通过化学反应选择性地自气相中脱除易溶于吸收液成分的方法。化学吸收法脱除CO2,实质是利用碱性吸收剂溶液与沼气中的CO2接触并发生化学反应,形成不稳定的盐类,而盐类在一定的条件下会逆向分解释放出CO2而再生,从而达到CO2从沼气中分离脱除。?
(4) Alcohol amine absorption method? Chemical absorption method refers to the method of selectively removing easily soluble components from the gas phase through chemical reactions using a liquid-phase solution. The chemical absorption method for removing CO2 essentially involves using an alkaline absorbent solution to come into contact with CO2 in biogas and undergo a chemical reaction, forming unstable salts. Under certain conditions, the salts will reverse decompose and release CO2 for regeneration, thereby achieving the separation and removal of CO2 from biogas.?
经过脱硫等预处理后的沼气,经初步冷却和增压后,从吸收塔下部进入,在塔内与由塔顶喷射的吸收剂溶液逆相接触。沼气中的CO2与吸收剂发生化学反应而形成弱联结化合物,脱除了CO2的甲烷从吸收塔上部被排出吸收塔。而吸收了CO2的吸收剂(富CO2吸收液简称富液)经富液泵抽离吸收塔,在贫富液热交换器中与贫液CO2吸收液(简称贫液)进行热交换后,被送入再生塔中解吸再生。富液中结合的CO2经加热被释放。再生塔底的贫液在贫液泵作用下,经过贫富液换热器换热、贫液冷却器冷却到所需的温度,从吸收塔顶喷入,进行下一次的吸收。
After pre-treatment such as desulfurization, the biogas enters from the lower part of the absorption tower after initial cooling and pressurization, and comes into reverse contact with the absorbent solution sprayed from the top of the tower inside the tower. The CO2 in biogas reacts chemically with the absorbent to form weakly bound compounds, and the methane removed from CO2 is discharged from the upper part of the absorption tower. The absorbent that absorbs CO2 (rich CO2 absorption liquid, abbreviated as rich liquid) is pumped out of the absorption tower by the rich liquid pump, and after heat exchange with the lean CO2 absorption liquid (abbreviated as lean liquid) in the lean rich liquid heat exchanger, it is sent to the regeneration tower for desorption and regeneration. The CO2 bound in the rich solution is released by heating. The lean solution at the bottom of the regeneration tower is pumped by the lean solution pump and then cooled to the required temperature through the lean solution heat exchanger and lean solution cooler. It is then sprayed from the top of the absorption tower for the next absorption.
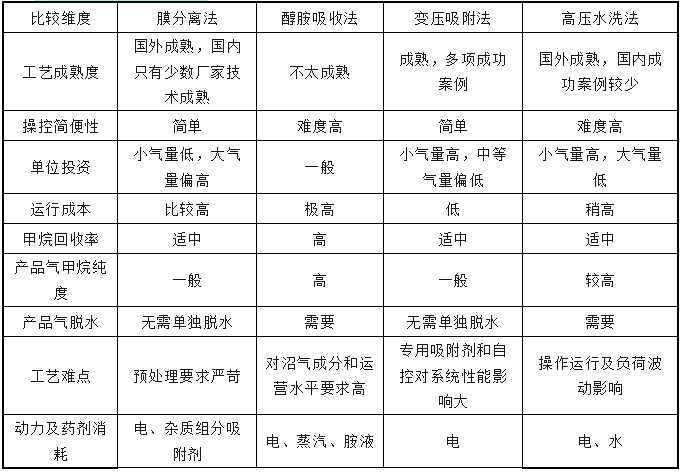
2、沼气净化工艺的比较
2. Comparison of Biogas Purification Processes

本文由 沼气提纯 友情奉献.更多有关的知识请点击 / 真诚的态度.为您提供为全面的服务.更多有关的知识我们将会陆续向大家奉献.敬请期待.
This article is a friendly contribution from biogas purification For more related knowledge, please click / Sincere attitude To provide you with comprehensive services We will gradually contribute more relevant knowledge to everyone Coming soon.
相关新闻